Chart of the Conceptual Framework

Total Page:16

File Type:pdf, Size:1020Kb

Load more

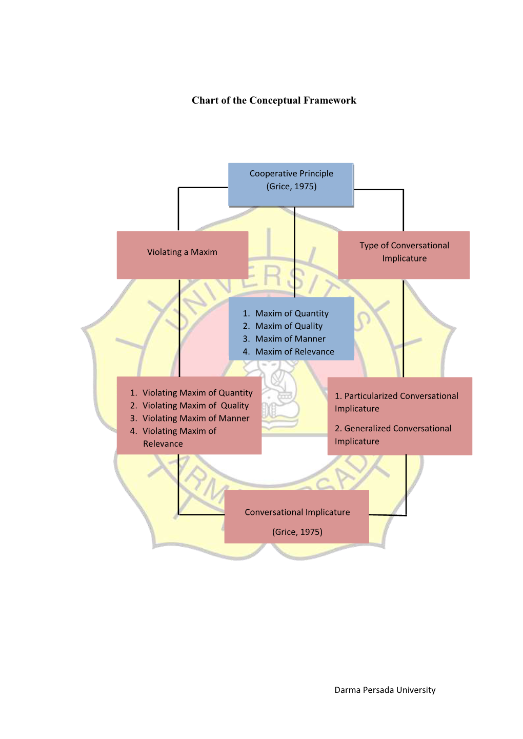
Chart of the Conceptual Framework Cooperative Principle (Grice, 1975) Type of Conversational Violating a Maxim Implicature 1. Maxim of Quantity 2. Maxim of Quality 3. Maxim of Manner 4. Maxim of Relevance 1. Violating Maxim of Quantity 1. Particularized Conversational 2. Violating Maxim of Quality Implicature 3. Violating Maxim of Manner 4. Violating Maxim of 2. Generalized Conversational Relevance Implicature Conversational Implicature (Grice, 1975) Darma Persada University CURRICULUM VITAE Name : RachmawatiNurfadillah Date of Birth : Bekasi, 9 January 1997 Religion : Moeslem Sex : Female Marital Status : Single Address : PondokCikunir Indah Jln. Kusuma Indah blok A 201 no.1 Rt 08 Rw 12 Jatibening-PondokGede Bekasi Selatan EDUCATIONAL BACKGROUND 2002 – 2003 : Persis 16 Kindergarten, Ciawi 2003 – 2009 : Elementary SchoolJakasetia IV, Bekasi 2009 – 2012 : Islamic Junior High School Persis 67, Tasikmalaya 2012 – 2015 : Islamic Senior High School Persis 67, Tasikmalaya 2015 – Present : Darma Persada University, Jakarta RESEARCH EXPERIENCES 2015 : Poverty With Carelessness Causing Suffering In The Short Story “The Necklace” By Guy De Maupassant 2016 : A Woman’s Last Word By Robert Browning 2016 : Phonological Paper Vowels 2017 : Assessment Study of Single Parents Families And Their Impact on Children Darma Persada University 2017 : The Brutality Of Economic In The Old Curiosity Shop By Charles Dickens Study In British Institution 2017 : Code Switching And Code Mixing From People Of North Sumatra Indonesia MStudy In Sociolinguistics 2017 : Language Disorder “Dyslexia”Study In Phsycolinguistic 2017 : Struggle Of Women Independent In Drama Mother Courage And Her Children By Bertolt Brecht ACHIEVMENT Badminton2nd Place Runner Up Handball 2nd Place Runner Up SKILLS Drawing Microsoft Word Microsoft Excel Adobe Photoshop Adobe Illustrator Medibang Video Maker WORK EXPERIENCES 2018 : Volunteer Indonesia Relawan 2018 : Volunteer Asian Games 2018 2018 : Volunteer Asian Para Games 2018 Darma Persada University CONVERSATIONAL IMPLICATURE IN THE INTERVIEW OF HILLARY CLINTON WITH KARA SWISHER ON RECODE DECODE AT THE 92nd STREET RACHMAWATI NURFADILLAH 2013130021 DARMA PERSADA UNIVERSITY BACKGROUND: FRAMEWORK OF THEORIES: People used languages to communicate with others, either spoken or written. We can also express it by using gesture Cooperative or body movement, action, signal, and sound. People used principle theory: languages to understand the meaning of the utterance. By Maxim of quantity understanding the meaning of the utterance that produced violating by speakers and has the knowledge to used the language, Maxim of quality they acquired in order to communicate. Talking is the most violating common thing in the form of communication. Based on Grice theory, when making a conversation we should Maxim of relevance violating obey the conversational maxims. There are four conversational maxim; maxim of quantity, maxim of quality, maxim of relation, Maxim of manner and maxim of manner. In this research, the writer chooses Hillary violating Clinton as the subject of the research..The writer want to analyze Type of the violation of maxim generated to conversational implicature Conversational using cooperative principle theoris from Grice to prove that Implicature Hillary Clinton in doing conversation often violating maxim which generate conversational implicature. Conversational implicature METHOD OF THE RESULT OF THE RESEARCH: RESEARCH: My assumption was proved that Hillary Type of research is descriptive Clinton violatesconversational maxims; qualitative research that maxim of quantity, maxim of quality, maxim produces descriptive data in the of relation, and maxim of manner, which form of words written or generate conversational implicature during spoken of people and behaviors the interview with Kara Swisher. that can be observed. Darma Persada University Darma Persada University Darma Persada University Darma Persada University Darma Persada University Darma Persada University Darma Persada University Biography of Kara Swisher Kara Swisher is the executive editor of Recode, host of the Recode Decode podcast and co- executive producer of the Code Conference.Swisher co-founded former Recode and Code owner Revere Digital and, before that, co-produced and co-hosted The Wall Street Journal's "D: All Things Digital," with Walt Mossberg. It was the major high-tech conference with interviewees such as Bill Gates, Steve Jobs and many other leading players in the tech and media industries. The gathering was considered one of the leading conferences focused on the convergence of tech and media industries.Swisher worked in The Wall Street Journal's San Francisco bureau. For many years, she wrote the column, "BoomTown," which appeared on the front page of the Marketplace section and also on The Wall Street Journal Online at WSJ.com. Previously, Swisher covered breaking news about the Web's major players and Internet policy issues and also wrote feature articles on technology for the paper. She has also written a weekly column for the Personal Journal on home issues called "Home Economics." Previously, Swisher worked as a reporter at the Washington Post and as an editor at the City Paper of Washington, D.C. She received her undergraduate degree from Georgetown University's School of Foreign Service and her graduate degree at Columbia University's School of Journalism. Swisher is also the author of "aol.com: How Steve Case Beat Bill Gates, Nailed the Netheads and Made Millions in the War for the Web," published by Times Business Books in July 1998. The sequel, "There Must Be a Pony in Here Somewhere: The AOL Time Warner Debacle and the Quest for a Digital Future," was published in the fall of 2003 by Crown Business Books. Darma Persada University Biography of Hillary Clinton Hillary Diane Rodham Clinton (née Rodham; born October 26, 1947) is an American politician, diplomat, lawyer, writer, and public speaker. She was First Lady of the United States from 1993 to 2001, a United States senator from New York from 2001 to 2009, and the 67th United States secretary of state from 2009 to 2013. Clinton was the Democratic Party nominee for president of the United States in the 2016 election. Clinton is the first woman to receive the presidential nomination of a major U.S. political party. As First Lady of the United States, Clinton advocated for gender equality and healthcare reform. Her marital relationship came under public scrutiny during the Lewinsky scandal, which led her to issue a statement that reaffirmed her commitment to the marriage. In 2000, Clinton was elected as the first female senator from New York. She was reelected to the Senate in 2006. Running for president in 2008, she won far more delegates than any previous female candidate, but lost the Democratic nomination to Barack Obama. During her tenure as U.S. secretary of state in the Obama administration from 2009 to 2013, Clinton responded to the Arab Spring by advocating military intervention in Libya. Clinton made a second presidential run in 2016. She received the most votes and primary delegates in the 2016 Democratic primaries and formally accepted her party's nomination for president of the United States on July 28, 2016, with vice presidential running mate senator from Virginia Tim Kaine. She lost the presidential election to Republican opponent Donald Trump in the Electoral College despite winning a plurality of the popular vote. She received more than 65 million votes, the third-highest amount of votes ever received in a U.S. presidential election. Darma Persada University .
Recommended publications
  • Eric Johnson Producer of Recode Decode with Kara Swisher Vox Media

    Eric Johnson Producer of Recode Decode with Kara Swisher Vox Media

    FIRESIDE Q&A How podcasting can take social media storytelling ‘to infinity and beyond’ Eric Johnson Producer of Recode Decode with Kara Swisher Vox Media Rebecca Reed Host Off the Assembly Line Podcast 1. Let’s start out by introducing yourself—and telling us about your favorite podcast episode or interview. What made it great? Eric Johnson: My name is Eric Johnson and I'm the producer of Recode Decode with Kara Swisher, which is part of the Vox Media Podcast Network. My favorite episode of the show is the interview Kara conducted with Facebook CEO Mark Zuckerberg — an in-depth, probing discussion about how the company was doing after the Cambridge Analytica scandal and the extent of its power. In particular, I really liked the way Kara pressed Zuckerberg to explain how he felt about the possibility that his company's software was enabling genocide in Myanmar; his inability to respond emotionally to the tragedy was revealing, and because this was a podcast and not a TV interview she was able to patiently keep asking the question, rather than moving on to the next topic. Rebecca Reed: My name is Rebecca Reed and I’m an Education Consultant and Host of the Off the Assembly Line podcast. Off the Assembly Line is your weekly dose of possibility-sparking conversation with the educators and entrepreneurs bringing the future to education. My favorite episode was an interview with Julia Freeland Fisher, author of Who You Know. We talked about the power of student social capital, and the little known role it plays in the so-called “achievement gap” (or disparity in test scores from one school/district to the next).
  • The FCC's Knowledge Problem: How to Protect Consumers Online

    The FCC's Knowledge Problem: How to Protect Consumers Online

    The FCC’s Knowledge Problem: How to Protect Consumers Online Hon. Maureen K. Ohlhausen* TABLE OF CONTENTS I. A FRAMEWORK FOR THINKING ABOUT REGULATION: COMPARING THE FCC AND THE FTC .................................................................. 205 A. The Regulator’s Knowledge Problem....................................... 206 B. The FCC’s Prescriptive, Ex Ante Regulatory Approach .......... 208 C. The FTC’s Flexible, Ex Post Enforcement-Based Approach ... 212 II. NET NEUTRALITY AND THE FCC: A CASE STUDY IN REGULATORY DIFFICULTY ..................................................................................... 214 A. What is Net Neutrality? ............................................................ 215 1. Proponents of Net Neutrality Regulation .......................... 215 2. Opponents of Net Neutrality Regulation .......................... 216 B. The FCC’s History of Broadband Regulation: The Road to Reclassification ........................................................................ 218 1. Broadband as a Title I information service ....................... 218 2. The Verizon Decision ........................................................ 220 3. The Aftermath of Verizon ................................................. 221 Commissioner, Federal Trade Commission. I would like to thank Neil Chilson for his contributions to this essay. The views expressed here are solely my own and do not necessarily represent the views of the Commission or any other individual Commissioner. Portions of this essay were adapted from a keynote
  • Kara Swisher Is on the Show Today; Tech Journalist and Co-Founder of Recode

    Kara Swisher Is on the Show Today; Tech Journalist and Co-Founder of Recode

    SM 714 Transcript EPISODE 714 [INTRODUCTION] [0:00:35.0] FT: Today, we're in conversation with Silicon Valley's most feared and liked journalist. Welcome to so money, everyone. I'm your host, Farnoosh Torabi. Kara Swisher is on the show today; tech journalist and co-founder of Recode. She is an outspoken straight-shooting reporter who for decades has been working nonstop to keep Silicon Valley and the tech world at large accountable. Kara is host of the popular podcast Recode Decode. She began her career at the Washington Post and later The Wall Street Journal, before launching her own tech media empire. I kick off the interview with Kara's take on Facebook amidst the recent Cambridge Analytica scandal and the social networks tumbling stock price. Then we hear about Kara's childhood, experiencing the loss of her dad at a young age. She also takes us down memory lane to a very specific moment in her early career when she was asking for a raise, how she earned her worth and had to ask her what tech giants will be gone in 10 years’ time? Snapchat, Twitter. You might be surprised to hear Kara's predictions. Here is Kara Swisher. [INTERVIEW] [0:01:47.1] FT: Kara Swisher. Oh, my gosh. I can't believe I just said your name on this show. Welcome to So Money my icon. I love you so much. [0:01:55.3] © 2018 Farnoosh, Inc. "1 SM 714 Transcript KS: You got to calm down there. You got to calm – [0:01:56.9] FT: Okay.
  • February 12, 2019: SXSW Announces Additional Keynotes and Featured

    February 12, 2019: SXSW Announces Additional Keynotes and Featured

    SOUTH BY SOUTHWEST ANNOUNCES ADDITIONAL KEYNOTES AND FEATURED SPEAKERS FOR 2019 CONFERENCE Adam Horovitz and Michael Diamond of Beastie Boys, John Boehner, Kara Swisher, Roger McNamee, and T Bone Burnett Added to the Keynote Lineup Stacey Abrams, David Byrne, Elizabeth Banks, Aidy Bryant, Brandi Carlile, Ethan Hawke, Padma Lakshmi, Kevin Reilly, Nile Rodgers, Cameron and Tyler Winklevoss, and More Added as Featured Speakers Austin, Texas — February 12, 2019 — South by Southwest® (SXSW®) Conference and ​ ​ Festivals (March 8–17, 2019) has announced further additions to their Keynote and Featured Speaker lineup for the 2019 event. Keynotes announced today include former Speaker of the U.S. House of Representatives John Boehner with Acreage Holdings Chairman and CEO ​ ​ Kevin Murphy; a Keynote Conversation with Adam Horovitz and Michael Diamond of Beastie ​ ​ ​ ​ ​ Boys with Amazon Music’s Nathan Brackett; award-winning producer, musician and songwriter ​ ​ T Bone Burnett; investor and author Roger McNamee with WIRED Editor in Chief Nicholas ​ ​ ​ ​ ​ ​ Thompson; and Recode co-founder and editor-at-large​ Kara Swisher with a special guest. ​ ​ ​ ​ ​ ​ Among the Featured Speakers revealed today are national political trailblazer Stacey Abrams, ​ ​ multi-faceted artist David Byrne; actress, producer and director Elizabeth Banks; actress, ​ ​ ​ ​ writer and producer Aidy Bryant; Grammy Award-winning musician Brandi Carlile joining a ​ ​ ​ ​ conversation with award-winning actress Elisabeth Moss; professional wrestler Charlotte Flair; ​ ​ ​
  • Download Book

    Download Book

    0111001001101011 01THE00101010100 0111001001101001 010PSYHOLOGY0111 011100OF01011100 010010010011010 0110011SILION011 01VALLEY01101001 ETHICAL THREATS AND EMOTIONAL UNINTELLIGENCE 01001001001110IN THE TECH INDUSTRY 10 0100100100KATY COOK 110110 0110011011100011 The Psychology of Silicon Valley “As someone who has studied the impact of technology since the early 1980s I am appalled at how psychological principles are being used as part of the busi- ness model of many tech companies. More and more often I see behaviorism at work in attempting to lure brains to a site or app and to keep them coming back day after day. This book exposes these practices and offers readers a glimpse behind the “emotional scenes” as tech companies come out psychologically fir- ing at their consumers. Unless these practices are exposed and made public, tech companies will continue to shape our brains and not in a good way.” —Larry D. Rosen, Professor Emeritus of Psychology, author of 7 books including The Distracted Mind: Ancient Brains in a High Tech World “The Psychology of Silicon Valley is a remarkable story of an industry’s shift from idealism to narcissism and even sociopathy. But deep cracks are showing in the Valley’s mantra of ‘we know better than you.’ Katy Cook’s engaging read has a message that needs to be heard now.” —Richard Freed, author of Wired Child “A welcome journey through the mind of the world’s most influential industry at a time when understanding Silicon Valley’s motivations, myths, and ethics are vitally important.” —Scott Galloway, Professor of Marketing, NYU and author of The Algebra of Happiness and The Four Katy Cook The Psychology of Silicon Valley Ethical Threats and Emotional Unintelligence in the Tech Industry Katy Cook Centre for Technology Awareness London, UK ISBN 978-3-030-27363-7 ISBN 978-3-030-27364-4 (eBook) https://doi.org/10.1007/978-3-030-27364-4 © The Editor(s) (if applicable) and The Author(s) 2020 This book is an open access publication.
  • Saving the News: Toward a National Journalism Strategy

    Saving the News: Toward a National Journalism Strategy

    University of Pennsylvania ScholarlyCommons Departmental Papers (ASC) Annenberg School for Communication 2009 Saving the News: Toward a National Journalism Strategy Victor Pickard University of Pennsylvania, [email protected] Josh Stearns Craig Aaron Follow this and additional works at: https://repository.upenn.edu/asc_papers Part of the Communication Commons Recommended Citation (OVERRIDE) Pickard, V., et. al., (2009). “Saving the News: Toward a National Journalism Strategy,” Washington, D.C.: Free Press. This paper is posted at ScholarlyCommons. https://repository.upenn.edu/asc_papers/752 For more information, please contact [email protected]. Saving the News: Toward a National Journalism Strategy Disciplines Communication | Social and Behavioral Sciences This report is available at ScholarlyCommons: https://repository.upenn.edu/asc_papers/752 SAVING THE NEWS: TOWARD A NATIONAL JOURNALISM STRATEGY By Victor Pickard, Josh Stearns & Craig Aaron SAVING THE NEWS: TOWARD A NATIONAL JOURNALISM STRATEGY TABLE OF CONTENTS SAVING THE NEWS 4 The Perfect Storm 7 A Policy Problem 8 Time for a National Journalism Strategy 10 NEW IDEAS FOR CHALLENGING TIMES 12 Nonprofit, Low-Profit and Cooperative Models 13 Nonprofit Ownership 14 L3Cs: A Low-Profit Alternative 16 Worker-Owned Media and Cooperatives 18 Community and Municipal Models 19 Community-Based Projects 19 Municipal Ownership 21 Foundation and Endowment Support 22 Foundation-Supported News Operations 22 Private Endowments 23 Public and Government Models 24 The Public Media Model
  • How Reputations Are Won and Lost in Modern Information Markets

    How Reputations Are Won and Lost in Modern Information Markets

    CENTRE FOR CORpORaTE RE puTaTiON How Reputations are Won and Lost in Modern Information Markets A white paper for policy-makers, practitioners and academics May 2014 2 University of San Diego School of Law I University of Oxford Centre for Corporate Reputation Contents 1. Introduction 5 2. Policy Implications and Recommendations 7 3. Convergent Themes 10 4 Panels 18 Appendices A Panel 1 discussion – Technological Change 28 B Panel 2 discussion – Proliferation of Stakeholders and Audiences 46 C Panel 3 discussion – Polarisation 60 D List of Speakers 70 3 1 Introduction On January 17-18, 2014, the University of San Diego Center for Corporate and Securities Law and the Oxford University Centre for Corporate Reputation co-sponsored a conference at the University of San Diego on “How Reputations Are Won and Lost in Modern Information Markets.” The discussion included public remarks by more than a dozen prominent experts from academic, business, and media. The videotaped remarks, along with panel discussions and questions, are available at http://www.sandiego.edu/ law/school/events/webcasts/2014.php The transcripts are attached in the Appendix. After the public sessions, a Conference Editorial Board (CEB) was convened consisting of the public speakers and a small number of additional invited members. The CEB discussed the issues and themes from the public sessions, and considered the organisational and public policy implications that emerged. This White Paper contains our policy recommendations in Section 2 and summarises the conference in Section 3 and the convergent themes emerging from the subsequent discussions in Section 4. We hope this White Paper will contribute meaningfully to the debate around how modern information markets affect how organisations and institutions engage with society to deliver outcomes, and that it will be a useful reference document for policy-makers seeking insight into how they might use reputation as a mechanism to hold organisations and institutions to account.
  • 1 ANDREA EDNEY: Welcome to the National Press Club, the Place Where News Happens. I'm Andrea Edney. I'm an Editor at Bloomberg N

    1 ANDREA EDNEY: Welcome to the National Press Club, the Place Where News Happens. I'm Andrea Edney. I'm an Editor at Bloomberg N

    NATIONAL PRESS CLUB HEADLINERS LUNCHEON WITH CRAIGSLIST FOUNDER CRAIG NEWMARK SUBJECT: CRAIG NEWMARK, FOUNDER OF CRAIGSLIST AND CRAIG NEWMARK PHILANTHROPIES, WILL APPEAR AT A NATIONAL PRESS CLUB HEADLINERS LUNCHEON TO DISCUSS HIS PHILANTHROPIC EFFORTS TO STRENGTHEN TRUST IN NEWS. MODERATOR: ANDREA EDNEY, PRESIDENT OF THE NATIONAL PRESS CLUB LOCATION: NATIONAL PRESS CLUB BALLROOM, WASHINGTON, D.C. TIME: 12:30 P.M. DATE: MONDAY, SEPTEMBER 24, 2018 (C) COPYRIGHT 2018, NATIONAL PRESS CLUB, 529 14TH STREET, WASHINGTON, DC - 20045, USA. ALL RIGHTS RESERVED. ANY REPRODUCTION, REDISTRIBUTION OR RETRANSMISSION IS EXPRESSLY PROHIBITED. UNAUTHORIZED REPRODUCTION, REDISTRIBUTION OR RETRANSMISSION CONSTITUTES A MISAPPROPRIATION UNDER APPLICABLE UNFAIR COMPETITION LAW, AND THE NATIONAL PRESS CLUB RESERVES THE RIGHT TO PURSUE ALL REMEDIES AVAILABLE TO IT IN RESPECT TO SUCH MISAPPROPRIATION. FOR INFORMATION ON BECOMING A MEMBER OF THE NATIONAL PRESS CLUB, PLEASE CALL 202-662-7505. ANDREA EDNEY: Welcome to the National Press Club, the place where news happens. I'm Andrea Edney. I'm an editor at Bloomberg News, and I am the 111th President of the National Press Club. We are so pleased to welcome today’s headliner, Craig Newmark, the founder of Craigslist, and Craig Newmark Philanthropies, which has supported a host of causes, especially journalism, veterans’ issues, women in technology, and voter protection. Before we begin, I would like to please ask you, silence your cell phones if you haven't already. And if you're tweeting today, we are pressclubdc. And the hashtag for today’s event is NPCLIVE. I would like to also introduce our head table guests. Please hold your applause until everyone has been introduced.
  • Full Program Announcement

    Full Program Announcement

    FOR IMMEDIATE RELEASE CONTACT: Cultivate PR Cultivate PR Cultivate PR Sam Davidson Amanda Sprague Samantha Foster [email protected] [email protected] [email protected] 512-689-7668 512-743-3941 512-670-6744 U.S. SENS. TED CRUZ & JOHN CORNYN TO JOIN CECILE RICHARDS, DAN RATHER AND MORE THAN 250 TOP SPEAKERS AT THE 2017 TEXAS TRIBUNE FESTIVAL FULL LINEUP AND PROGRAM NOW RELEASED Sept. 22-24 on the University of Texas at Austin campus AUSTIN, TEXAS (August 1, 2017) – The Texas Tribune is proud to announce the full program and schedule for its seventh-annual Festival, to be held Sept. 22-24 at the University of Texas at Austin. The event will host 250 legislators, thought-leaders and media in discussions tackling the state’s and the nation’s most pressing political issues. In a rare joint appearance, U.S. Sens. John Cornyn and Ted Cruz, both Republicans from Texas, will share the stage. Cornyn, the Senate Majority Whip, is the highest-ranking senator from Texas since Lyndon Johnson served as majority leader more than 50 years ago. Before being elected to the Senate in 2002, he previously served as a Texas Supreme Court justice and Texas attorney general. Cruz was the longest serving Solicitor General of Texas before being elected to the U.S. Senate in 2012 and has argued before the U.S. Supreme Court nine times. The Festival boasts a roster of more than 250 speakers and prominent figures from the worlds of public policy and politics, including Montana Gov. Steve Bullock; U.S. Rep.
  • Whitepaper 5 Steps to Build a Successful Mobile

    Whitepaper 5 Steps to Build a Successful Mobile

    An AppDynamics Business White Paper 5 Key Steps to Building a Successful Mobile App In this white paper, I’m going to take a look at the major steps involved in bringing a mobile application to market. There are several trends contributing to the urgency many enterprises have about creating mobile applications. by Peter Kacandes “...independent of The first trend is that all businesses, regardless of industry, are increasingly your particular market becoming what is frequently referred to as software-defined businesses (SDBs). If you’re unfamiliar, this term means that independent of your particular market segment, customers are segment, customers are increasingly accessing your products and services through increasingly accessing software applications. Think Netflix vs. Blockbuster or Uber vs. the taxi industry. your products and Whether you are in banking/finance, retail, healthcare, insurance etc., all of your stakeholders are interacting with you through software applications rather than in services through software person or on the phone. applications.” The second trend is that customers are also increasingly doing business with companies on via their mobile devices. I’m not going to belabor you with tons of stats about the growth of ownership of smartphones or the amount of time the consumers are spending on their phones or how they are actually interacting across channel for different parts of the customer journey and even frequently engaging on multiple channels simultaneously. As more and more consumers shift their attention to their mobile devices, there is an increasing demand for businesses to engage their customers where they are spending their time, through mobile applications.
  • Your Post Has Been Removed

    Your Post Has Been Removed

    Frederik Stjernfelt & Anne Mette Lauritzen YOUR POST HAS BEEN REMOVED Tech Giants and Freedom of Speech Your Post has been Removed Frederik Stjernfelt Anne Mette Lauritzen Your Post has been Removed Tech Giants and Freedom of Speech Frederik Stjernfelt Anne Mette Lauritzen Humanomics Center, Center for Information and Communication/AAU Bubble Studies Aalborg University University of Copenhagen Copenhagen København S, København SV, København, Denmark København, Denmark ISBN 978-3-030-25967-9 ISBN 978-3-030-25968-6 (eBook) https://doi.org/10.1007/978-3-030-25968-6 © The Editor(s) (if applicable) and The Author(s) 2020. This book is an open access publication. Open Access This book is licensed under the terms of the Creative Commons Attribution 4.0 International License (http://creativecommons.org/licenses/ by/4.0/), which permits use, sharing, adaptation, distribution and reproduction in any medium or format, as long as you give appropriate credit to the original author(s) and the source, provide a link to the Creative Commons license and indicate if changes were made. The images or other third party material in this book are included in the book’s Creative Commons license, unless indicated otherwise in a credit line to the material. If material is not included in the book’s Creative Commons license and your intended use is not permitted by statutory regulation or exceeds the permit- ted use, you will need to obtain permission directly from the copyright holder. The use of general descriptive names, registered names, trademarks, service marks, etc. in this publication does not imply, even in the absence of a specific statement, that such names are exempt from the relevant protective laws and regulations and therefore free for general use.
  • Competitive Overview

    Competitive Overview

    CONVENING EVENTS COMPETITIVE OVERVIEW Contents Summary .................................................................................................................................................................................................................... 2 Quick Guide to Convening Events 2019/2020 ........................................................................................................................................................... 3 Economics of Convening Events .............................................................................................................................................................................. 10 Speaker Trends ........................................................................................................................................................................................................ 14 Speaker Types .......................................................................................................................................................................................................... 14 Demographics .......................................................................................................................................................................................................... 18 Web Summit ........................................................................................................................................................................................................ 18 C2 Montreal